capydi
Loading...
Searching...
No Matches
Reference.hpp File Reference
#include <concepts>
Include dependency graph for Reference.hpp:
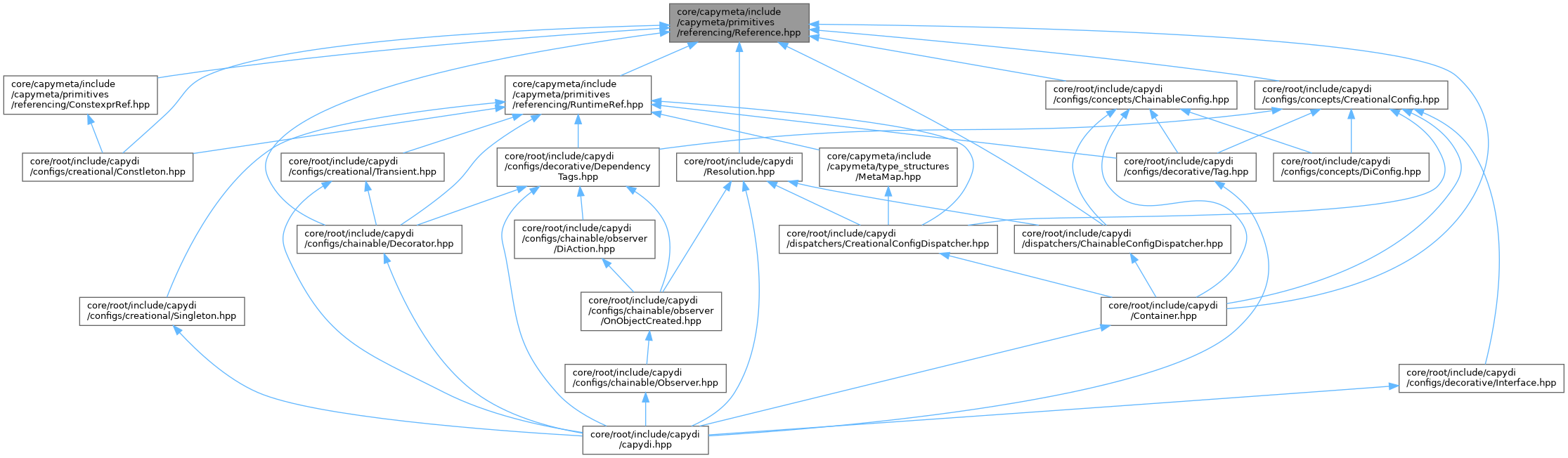
This graph shows which files directly or indirectly include this file:
Go to the source code of this file.
Namespaces
namespace
capy
namespace
capy::meta
Concepts
concept
capy::meta::Reference
core
capymeta
include
capymeta
primitives
referencing
Reference.hpp
Generated by
1.15.0