|
capydi
|
#include <cstddef>#include <optional>

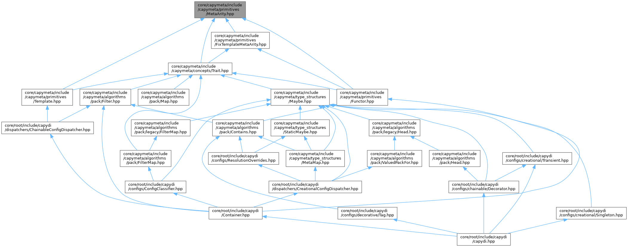
Go to the source code of this file.
Namespaces | |
| namespace | capy |
| namespace | capy::meta |
Enumerations | |
| enum class | capy::meta::MetaArity { capy::meta::N1 , capy::meta::N2 , capy::meta::N3 , capy::meta::N4 , capy::meta::N5 , capy::meta::N6 , capy::meta::N7 , capy::meta::N8 , capy::meta::N9 , capy::meta::N10 , capy::meta::N11 , capy::meta::N12 , capy::meta::N13 , capy::meta::N14 , capy::meta::N15 , capy::meta::N16 , capy::meta::LINEAR_ARITIES_COUNT } |
Functions | |
| consteval std::optional< MetaArity > | capy::meta::meta_arity_from_args_count (const std::size_t args_count) |
Variables | |
| constexpr std::size_t | capy::meta::MAX_LINEAR_META_ARITY |
| template<std::size_t ARGS_COUNT> | |
| constexpr MetaArity | capy::meta::meta_arity_from_args_count_v = meta_arity_from_args_count(ARGS_COUNT).value() |
| template<typename... Args> | |
| constexpr MetaArity | capy::meta::meta_arity_from_args_v = meta_arity_from_args_count_v<sizeof...(Args)> |